找回密码
 注册

QQ登录

只需一步,快速开始

查看: 1434|回复: 0

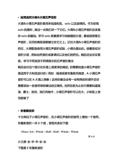
吉他手的乐理书3

[复制链接]

久久VIP

1022

主题

44

回帖

1万

积分

man_gt 发表于 2015-7-22 12:38:10 | 显示全部楼层 |阅读模式
音阶的发完了
更多图片 小图 大图
组图打开中,请稍候......
您需要登录后才可以回帖 登录 | 注册

本版积分规则

QQ|联系我们|手机版|久久吉他网 ( 粤ICP备2021020269号-1 )

GMT+8, 2026-4-18 21:08 , Processed in 0.085013 second(s), 26 queries .

Powered by Discuz! X3.5

© 2001-2025 Discuz! Team.

快速回复 返回顶部 返回列表